Chatflow Invoker更新:让Dify支持跨平台Agent调用
Chatflow Invoker发布以来,收到了不少用户的关注与反馈,说明该插件在实际使用中确实解决了部分痛点问题。感谢所有提供意见的用户,这些反馈为后续版本的优化提供了重要参考。
今天正式推出 Chatflow Invoker v0.0.4版本,带来了多项重要更新功能。下面一起看看这次的更新有哪些内容吧。
0.1 支持节点报错信息回显
新版本支持了Chatflow的报错回显,方便定位问题。
0.2 支持非流式输出
支持了非流式方式输出,可以通过stream_output来获取流式输出结果,text字段获取非流式输出结果。
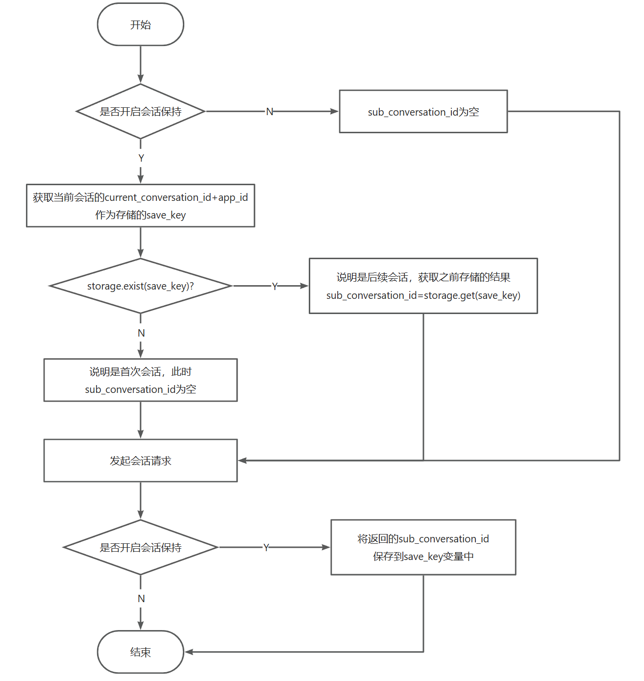
0.3 支持会话记忆功能
为了在 Dify 中实现多轮会话的记忆保持,在后续对话中需要传入同一个 conversation_id。需要注意的是,这个 conversation_id 并不能自行生成,而必须使用首次调用会话时由 Dify 返回的值。
因此,要实现记忆功能,就需要在本地维护一份 conversation_id 的映射关系。
由于 Dify 插件机制的生命周期限制,无法依赖类变量来持久保存数据,所以必须选择一个可长期存储的介质。
在查阅 Dify 的插件文档时,发现Dify提供了用于存储键值数据的接口,可以满足这一需求:
https://docs.dify.ai/zh-hans/plugins/schema-definition/persistent-storage
在进一步分析源码的过程中,发现官方接口文档存在一定的缺漏。除了文档中列出的方法外,其实还提供了一个用于判断指定键(key)是否存在的接口。
.venv/Lib/site-packages/dify_plugin/invocations/storage.py
梳理一下维护conversation_id的整体流程如下:
这里搞一个简单的验证测试(注意要在被调用的Chatflow中开启记忆功能)
把Keep Conversation这里设置为True,然后进行多次会话
从第二次的返回中可以看到,我们已经实现了上下文对话记忆的功能。
0.4 支持跨平台Agent调用
在 Multi‑Agent 的开发过程中,你是否遇到过这些问题:
- Dify 的编排功能虽然能满足大多数场景,但在某些特殊情况下,你必须用代码 SDK 来开发 Agent。那么这些定制化的 Agent 该如何在 Dify 中对接调用?
- 在团队分工合作时,不同人可能使用不同的平台或框架来实现 Agent,那又该如何在 Dify 上进行统一的管理?
如果不需要流式输出,其实可以让对方提供一个API接口,Dify侧直接通过 HTTP请求节点 进行调用,或者将 Agent 发布为 MCP 工具后录入Dify。但这样的问题是会失去流式输出的效果,对于控制台对话等需要即时响应的场景,会明显影响用户体验。
为了解决这一痛点,我开发了一个通用的流式接口调用工具。无论是模型、Agent、Workflow 还是 Chatflow,无论它诞生于哪个平台、采用哪种 SDK,只要它提供流式输出接口,就能无缝接入 Dify,同时保留流式输出的效果,实现 Dify 对所有 Agent 的 统一管理与调用。
其中比较推荐的方式是在Agent侧提供一个OpenAI格式的接口,工具里已经内置好了OpenAI格式的调用模板。
0.4.1 Dify调用OpenAI格式的Agent
在这里我模拟了一个用LangGraph开发的Agent,同时让Cursor帮我实现了一个OpenAI格式的流式接口。
将URL填入,其余地方不用修改,保存并执行。
可以看到已经成功调用了LangGraph的Agent,并且同时支持流式输出。
0.4.2 Dify调用百炼Agent
并不局限于OpenAI,对非OpenAI格式的流式输出Agent,插件也可以兼容。
以百炼为例,演示如何对接一种新的输出格式的Agent
这里在百炼上开发了一个简单的应用,除了query,还接收一个name参数。
根据百炼的文档,我们找到流式输出的curl命令:https://help.aliyun.com/zh/model-studio/invoke-workflow-application
|
|
构造对应的调用参数:
|
|
|
|
|
|
以及获取对应的响应示例,编写对应的的Json Path
|
|
成功调用百炼应用并实现流式输出
0.5 最后
有些同学可能会问:为什么不反过来,用代码 SDK 去管理 Dify 的 Agent,而要让 Dify 来统一管理所有 Agent 呢?
原因主要有两点:
首先,在开发水平参差不齐的团队里,如果所有人都用纯代码方式开发,代码质量很容易失控——屎山叠屎山,维护成本越来越高,最终只能推倒重来。
其次,Dify 本身已经具备完善的可观测性、调试工具、问题追踪以及插件扩展能力,这些都是开箱即用的,不需要重复造轮子。同时,Dify 中的各个组件都是标准化模块,在多人协作中天然具备优势,能轻松实现统一管理、统一鉴权等功能,大幅降低协作和运维的复杂度。
现在,Dify支持了任意跨平台Agent的调用之后,可以同时兼顾开发效率与扩展性:在常规场景下,直接在 Dify 上完成开发即可;而在需要高度定制的特殊场景中,则可以使用代码 SDK 自行实现 Agent,再通过本插件接入 Dify,实现无缝整合。
最近,Dify 推出了 Knowledge Pipeline 功能,带来了更丰富、更灵活的数据处理能力,真的是越来越强大、越来越好了。作为开发者,这里也有两点期望,希望 Dify 能在未来的迭代中进一步优化:
- 重视稳定性
Dify 对新技术和新能力的支持速度非常快,版本迭代堪比生产队的驴。但高速迭代难免会带来更多稳定性风险,因此建议在新版本发布前官方要进行充分的自动化功能回测,避免因 BUG 影响用户的业务稳定性。
其实,本次插件的更新思路很早就有了,但由于 Dify 1.8.x 版本存在较为严重的 BUG,一直无法正常使用,所以迟迟没有发布。直到 1.9.x 版本推出并确认已修复该问题,才继续完成开发并发布。因此,建议 Dify 在版本迭代时增加稳定性保障机制,同时提醒正在使用的伙伴们及时升级到最新版本。
- 为插件开放更加灵活丰富的交互接口
Dify 的插件系统功能非常强大,但在交互灵活性上还有提升空间。以这次新增的通用Chatflow调用为例,理想状态是内置若干常用模板,同时支持用户自定义填写并保存。然而当前插件机制暂不支持 “下拉选择切换 + 保存自定义输入” 这种交互方式。
此外,Tool 类型插件 目前依然不支持 app-selector 类型,这意味着在调用本地 Chatflow 时仍需手动填写 APP ID。希望未来 Dify 能开放更灵活丰富的交互接口,让社区开发者的创造力得到最大程度发挥。
如果对插件有好的建议,欢迎留言反馈。
Github地址如下,欢迎Star:
欢迎关注我的公众号~
